学而思剑桥英语2021年秋季系统课(剑一上)课程
此课件来自学而思网校,剑桥英语2021年秋季系统课(剑一上)课程。此课件包括课程视频回放以及课堂资料讲义。内容围绕日常生活的话题来展开,例如:“水果”、“我的身体”、“我的面子”、“动...
2020大学数学汤家凤概率统计同步课程
此课件来自2020大学数学汤家凤概率统计同步课程,汤家凤连续20年从事考研数学教学和命题研究工作,他是全国能全程脱稿讲授高等数学、线性代数、概率统计并能融会贯通的名师。每年都全程指导出大...
猿辅导韩乾2020秋季高二数学秋季系统班视频课程
此课件来自猿辅导网校,韩乾2020秋季高二数学秋季系统班视频课程。此课件主要知识点包括:双曲线的定义与性质、抛物线的定义与性质、圆锥曲线弦长面积问题、圆锥曲线切线中点问题、圆锥曲线定值...
傲德初一数学同步基础上学期高清视频课程
此课件来自傲德初一数学同步基础上学期高清视频课程,此课件主要知识点包括:有理数、数轴、相反数、绝对值、有理数的加法、加法运算律、有理数的加减混合运算、有理数的乘法、乘法运算律、有理...
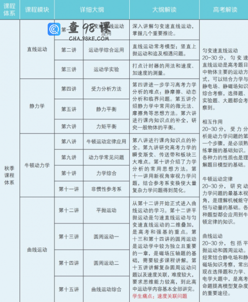
学而思于鲲鹏2021高一物理目标强基计划秋季班高清视频
此课件来自学而思网校,于鲲鹏2021高一物理目标强基计划秋季班高清视频。此课件主要知识点包括:匀变速直线运动应用、运动学综合运用、运动学实验、受力分析方法、静力平衡、力矩平衡、牛顿运动...
软装色彩搭配实用视频课程
家中装修是一件令人头疼的事情,说简单也不简单,说难也不难,但是很多人往往硬装过后为软装发愁不知道色彩应该怎样进行搭配,其实在软装中不仅要考虑到色彩搭配,同时更应该充分地考虑到色彩给...
2022省考汤可申论特训七套卷网盘课程全17讲(大全集)
2022省考汤可申论特训七套卷网盘课程全17讲已更完 2022省考汤可申论特训七套卷网盘课程 全17讲已更完(速成强烈推荐) 绝好的申论练习和学习工具,精析高分逻辑规律,把握高分方法论。 路劲:萌...
和妍2020秋季高二历史秋季系统班高清视频
此课件来自和妍2020秋季高二历史秋季系统班高清视频,此课件主要知识点包括:中国的科技、世界文学艺术、中国历史上的重大的改革、世界历史上的重大改革、历史人物、必修三主观题能力、汉代的思...
2022年最新考虫万词寒假班
课程目录
万词 音频
01.【开班说】万词班的正确打开方式.mp4
02.仰望星空.mp4
03.圣jing的故事.mp4
04 万神殿.mp4
05.苏菲的世界.mp4
06.文艺复兴.mp4
07...
山东第一医科大学值得去吗?山东第一医科大学厉害吗?
山东第一医科大学是位于山东泰安的一所双非医科大学。那么,山东第一医科大学值得去吗?山东第一医科大学厉害吗?小编将在下文解答,并详细介绍学校的基本情况供考生们参考。 山东第一医科...

