首页
热门课程
登录
注册
搜索
初中历史
成长教育
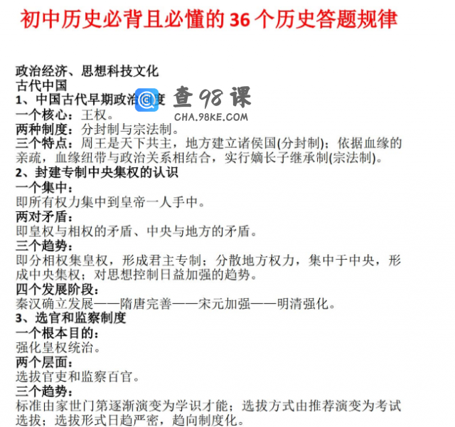
初中历史必背且必懂的36个历史答题规律(doc文档)
此课件来自初中历史必背且必懂的36个历史答题规律(doc文档),知识点覆盖全面,欢迎有需要的同学们网盘下载学习,一定会对你有帮助。 初中历史必背且必懂的36个历史答题规律(doc文档)
2025-11-09
29
没有账号?
注册
忘记密码?
已有账号?
登录
微信号
11816033
添加微信
微信号
已自动复制
成功
打开微信,点击右上角"+"号,添加朋友,粘贴微信号,搜索即可!
微信扫一扫,加好友
微信号:11816033
加好友后发链接可单买(不做慈善、墨迹者勿加)
知道了
微信扫一扫,加好友
微信号:11816033
加好友后发链接可单买(不做慈善、墨迹者勿加)
知道了