[宗南语文]宗语高端课-2022初中语文阅读绝招50课
[宗南语文]宗语高端课-2022初中语文阅读绝招50课 01.试听- -2022宗南老师阅读绝招课(中学版) .mp4 [134.05MB] 02.1.陋室铭.mp4 [432.23MB] 03.2.爱莲说.mp4 [438.97MB] 04.3.出师表.mp4 [451.36...
任佳 公式法搞定初中记叙文阅读
任佳 公式法搞定初中记叙文阅读视频资源大小:1.28 GB类型:记叙文阅读 本课程VIP会员可通过网盘转存或下载。此课程由369自学收集整理。 任佳 公式法搞定初中记叙文阅读 1 课程目录: : ├──...
初中语文专题课特训课方法课视频汇总
初中语文专题课特训课方法课视频汇总 目录: 【初中语文】记叙文阅读.mp4 【初中语文】如何又好又快完成中考作文.mp4 【初中语文】诗歌鉴赏公式篇.mp4 【初中语文】诗歌鉴赏技巧.mp4 【初中语文...
初中语文阅读课 阅读真的很难 第一季 邵鑫老师
初中语文阅读课 阅读真的很难 第一季 邵鑫老师 目录: ├─邵鑫老师阅读真的很难 第一季 │├─01阅读真的很难第一季视频(1-50课)+收尾福利 ││├─01 第一课又到麦浪翻滚时 │││├─【阅...
林彦双初中语文 魔法语文1-28章
林彦双初中语文 魔法语文1-28章目录: ├─1.魔法语文——轻松写作基础课程(1-8) │├─1-1如何修改作文.wmv │├─1-2如何修改作文.wmv │├─2-1作文训练——扩写篇.wmv │├─2-2作文训练...
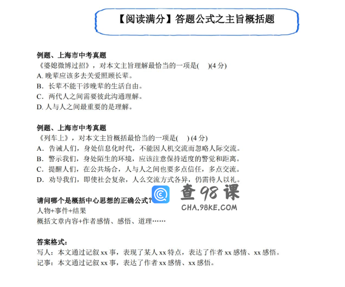
学而思王帆答题公式之主旨概括题(初中语文阅读满分突破)
此课件来自学而思王帆答题公式之主旨概括题(初中语文阅读满分突破),欢迎同学们跟着王帆老师一起学习答题公式之主旨概括题课程,一定会对你有帮助。 学而思王帆答题公式之主旨概括题(初中语...

